家长们请注意!2026年奉贤区幼儿园小班新生入园事宜看这里!
发布时间:2026-04-15亲爱的家长:
您的宝宝已到小班入园年龄。4月15日,奉贤区教育局发布2026年学前教育入园政策,家长可以关注“奉贤教育”微信公众号-“招生入学”-“幼儿园招生”-“2026年学前教育招生信息汇总”查询。4月15日起,幼儿园发布招生简章和开展园所开放活动,请家长关注幼儿园微信公众号了解相关信息。
2026年本区小班幼儿入园实行全程网办,具体分为网上信息登记、网上报名验证、录取通知三个流程。请您注意以下具体事项和时间节点:
第一步:网上信息登记
登记对象:2022年9月1日—2023年8月31日出生的幼儿
登记时间:4月22日—4月29日
登记办法:手机登录“随申办”移动端首页热门服务“2026年适龄幼儿入园”或登录“一网通办”网站首页“2026年适龄幼儿入园”特色专栏,网址:https://zwdt.sh.gov.cn,完成网上信息登记。
注:
1.本市户籍幼儿父亲或母亲均可作为监护人1完成注册及入园信息登记。
2.来沪人员随迁子女意向就读奉贤区幼儿园的,请持证一方监护人作为监护人1,完成注册及入园信息登记(说明:持证一方监护人是指持有上海市居住证和缴纳本市社保的随迁子女父亲或母亲,该监护人持证和社保缴纳情况与幼儿入园相关)。
3.完成登记后,监护人注册手机会收到登记成功短信和登记编号。
第二步:网上报名验证
报名对象:已完成网上信息登记并持有登记编号、意向就读奉贤区幼儿园的幼儿
报名时间:5月7日-5月15日
报名办法: 手机登录“随申办”移动端首页“2026年适龄幼儿入园”或登录“一网通办”网站首页“2026年适龄幼儿入园”特色专栏,网址:https://zwdt.sh.gov.cn,点击“奉贤区”进入“奉贤区适龄幼儿入园报名系统”进行报名,并直接选择“随申办”或“一网通办”中的电子证照,电子证照库里未能显示的证照,请家长自行上传证照扫描件(或照片)。
注:
1.家长请关注《2026年奉贤区公办幼儿园对口学区解读》、《2026年“奉贤区适龄幼儿入园网上报名”政策解读》和幼儿园的招生简章,选报幼儿园。
2.租赁本区的非本市户籍适龄幼儿如申请就读普惠性幼儿园的(指公办园或普惠性民办幼儿园),选报“普惠性幼儿园”。
3.完成报名后,监护人注册手机会收到报名成功短信和报名编号。
4.5月18日-5月22日,如监护人上传材料出现不完整、有异议等问题,审核人员将退回信息并对监护人注册手机发送短信提示,请监护人于5月23日前及时进入“奉贤区适龄幼儿入园报名系统”,重新补正相关佐证材料,逾期不再受理。
第三步:录取通知
6月10日-6月20日,监护人注册手机会陆续收到“预录取通知”短信,请按照通知要求,完成最终录取工作。
重要提示
1.信息登记和报名验证仅为幼儿信息确认和材料受理,非录取结果,录取结果以《录取通知书》为准。
2.确因困难,监护人无法自行完成网上信息登记和网上报名,可通过电话预约幼儿园后,前往预约园所寻求现场帮助,见公告《2026年奉贤区公办幼儿园对口学区解读》。
3.监护人在网上报名时有疑问的,请参考《2026年“奉贤区适龄幼儿入园网上报名”政策解读》提示。
4.请监护人及时关注幼儿入园相关的时间与安排:

咨询办法
本市户籍入园咨询:请拨打所报幼儿园公示电话,见各幼儿园招生简章。
随迁子女入园咨询:请拨打所报幼儿园公示电话或属地街镇(开发区)教育管理办公室公示电话,见公告 《2026年来沪人员随迁子女申请普惠性幼儿园咨询地址、电话一览表》。
本市户籍特殊幼儿入园咨询:请拨打以下三所开设特教班的园所公示电话:
奉浦幼儿园:67106906*107
金蔷薇幼儿园: 57515525*820
柘林幼儿园:57446748*811
其他疑难事宜咨询:
57422086 / 57422088 37597019
2026年“奉贤区适龄幼儿入园
网上报名”政策解读
2026年上海市适龄幼儿入园信息登记时间为4月22日(中午12:00开始)-4月29日,2026年奉贤区适龄幼儿入园网上报名时间为5月7日-5月15日。完成市信息登记系统登记,获得信息登记编号的幼儿,在“奉贤区适龄幼儿入园报名系统”(以下简称“奉贤报名系统”)上报名。
一
网上报名时,是否可以对网上信息登记时填错的信息进行修改?
答:幼儿监护人在5月7日-5月15日“奉贤报名系统”报名时,对相关信息可自行进行修改。在此提醒监护人对填报信息先保存草稿,反复核实、确保无误后再行提交。如有问题,可拨打咨询电话:57422086\57422088。
二
错过了4月22日-4月29日网上信息登记,无法在“奉贤区适龄幼儿入园报名系统”报名怎么办?
答:幼儿监护人因特殊情况错过网上信息登记时间,可参考公告《2026年奉贤区公办幼儿园对口学区解读》,通过电话预约,到幼儿园现场完成补登记补报名。
三
网上报名时上传的资料证照有什么要求?需要上传孩子照片吗?
答:网上报名上传的所有资料和证照均要真实、有效,具体参照“报名系统”内提示和要求,请监护人尽量直接选择“随申办”或“一网通办”里的电子证照进行验证,如电子证照库里未能显示的证照,可自行上传证照扫描件(或照片)。
报名时需要上传孩子照片,请监护人事先准备好幼儿近期正面免冠电子证件照,也可使用手机相关证件照APP自行拍摄,要求白底、彩色,画面清晰。
四
如何确认监护人网上报名是否成功?
答:幼儿监护人完成网上报名后会获取“奉贤区幼儿入园报名表”和报名编号,注:报名表无需打印。同时,监护人注册的手机会收到报名成功的短信。如家长1小时后仍未收到报名短信通知,可按以下步骤排查:
①检查短信拦截,查看手机是否将通知短信误判为垃圾信息或拦截;②核对预留电话,确认报名时填写的手机号码是否正确、是否处于正常使用状态;③登录平台查询,直接进入报名系统,查看报名情况是否为“报名成功”。
五
本市户籍适龄幼儿在选报幼儿园时,上传哪些信息和幼儿入园相关,需要注意的?
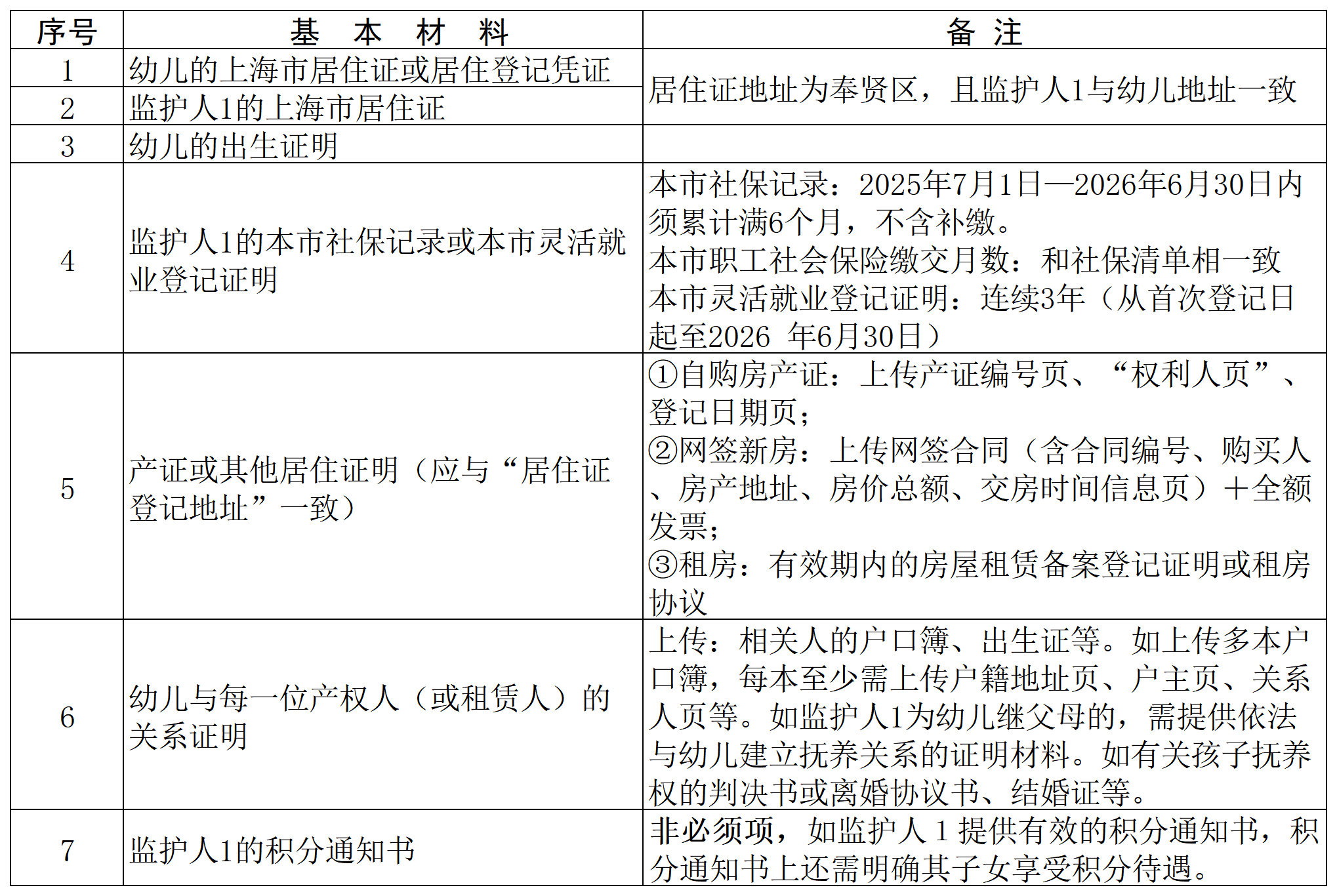
答:幼儿监护人填写信息和上传证照时,户籍地、居住地地址等信息请如实并完整填写。需注意:
①商住两用房、店铺等地址不能使用;现居住地址和产证地址一致,产证编号须完整填写,如“沪(2020)奉字第xxxx号”;
②“幼儿户籍证明”、“产证或其他居住证明材料”注意如下:

六
什么是普惠性幼儿园?来沪人员随迁子女申请普惠性幼儿园的基本条件是什么?来沪人员随迁子女在选报普惠性幼儿园时,需要注意什么?提交资料有哪些?
答:普惠性幼儿园是指公办幼儿园及普惠性民办幼儿园。
来沪人员随迁子女申请普惠性幼儿园的基本条件:适龄幼儿须持本区有效期内《上海市居住证》或《居住登记凭证》,监护人1须持本区有效期内《上海市居住证》且一年内(2025年7月1日至2026年6月30日)参加本市职工社会保险6个月(不含补缴)或连续3年(从首次登记日起至2026年6月30日)在街镇(开发区)社区事务受理服务中心办妥灵活就业登记。
来沪人员随迁子女在选报普惠性幼儿园时,需要注意:
1.请持证一方监护人作为监护人1,完成注册、网上信息登记和网上报名验证(说明:持证一方监护人是指持有上海市居住证和缴纳本市社保的随迁子女父亲或母亲,该监护人持证和社保缴纳情况与入园相关)。
2.网上报名时所填信息均采集监护人1 的信息。监护人1可以是母亲,可以是父亲,但不能交叉采集。
提交资料及需要注意如下:

七
完成网上报名了,是否意味着被幼儿园录取了?
答:不是。监护人完成网上报名后,后续教育部门和幼儿园还将对监护人上传信息及证照进行网上验证和信息审核,完成网上验证、信息审核后,最后进行入园安排。
网上验证时,如监护人上传材料出现不完整、有异议等问题,将退回信息并对监护人注册手机发送短信,请监护人于网上报名期间及时进入“奉贤报名系统”,重新补正相关佐证材料,再次完成网上报名。
入园安排时,对预录取的幼儿监护人注册手机,发送“预录取通知”短信,请监护人根据幼儿园安排领取“录取通知书”,办理入园手续。
八
在网上报名期间,会收到哪些短信提示?
答:监护人完成网上报名后,其注册手机会收到报名成功短信,后续通过验证审核被幼儿园预录取后,其注册手机会收到预录取通知短信。
如监护人上传材料出现不完整、有异议等问题,监护人注册手机还会收到补正材料短信,再次完成网上报名、通过验证审核被幼儿园预录取后,监护人注册手机会陆续收到报名成功短信、预录取通知短信。
九
如果选报的幼儿园未被录取,怎么办?
答:如选报的园所未录取的,按照招生录取要求,以提交的有效居住证明或户籍等信息统筹安排。
十
如果家有二宝想同园就读,怎么办?
答:我区将积极为同一家庭多孩同园就读创造条件,家长可在“奉贤报名系统”内将“大宝的姓名、身份证件号、就读园所”等信息注明,以便工作人员安排。同时,在接到“预录取短信”后发现还需要帮助,请于三个工作日内拨打57422086及时联系。
十一
因身体状况等特殊原因本年度想缓入园或上年度已缓入园的本市户籍幼儿入园或领养幼儿入园等问题,怎么办?
答:以上三种情况的家庭可拨打电话57422088咨询。
十二
托班招生、中大班转园,如何办理?
答:中大班转学及托班招生通知将分别于5月及6月下旬另行发布于“奉贤教育”微信公众号。家长可以通过“奉贤教育”微信公众号-“招生入学”-“幼儿园招生”或“幼儿园转学”了解相关信息,或拨打咨询电话:57422086\57422088。