专题专栏
首页
专题专栏
策马“十五五”
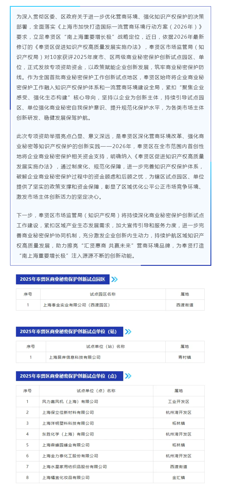
全市首创!创新商业秘密保护,赋能区域高质量发展丨策马“十五五”
发布时间:2026-02-06
相关推荐
热门政策推荐
本区
本市
服务推荐
×
您对推荐的结果
喜欢
不喜欢
不喜欢理由
取消
提交
栏目设置
×