新闻中心
首页
新闻中心
关注民生
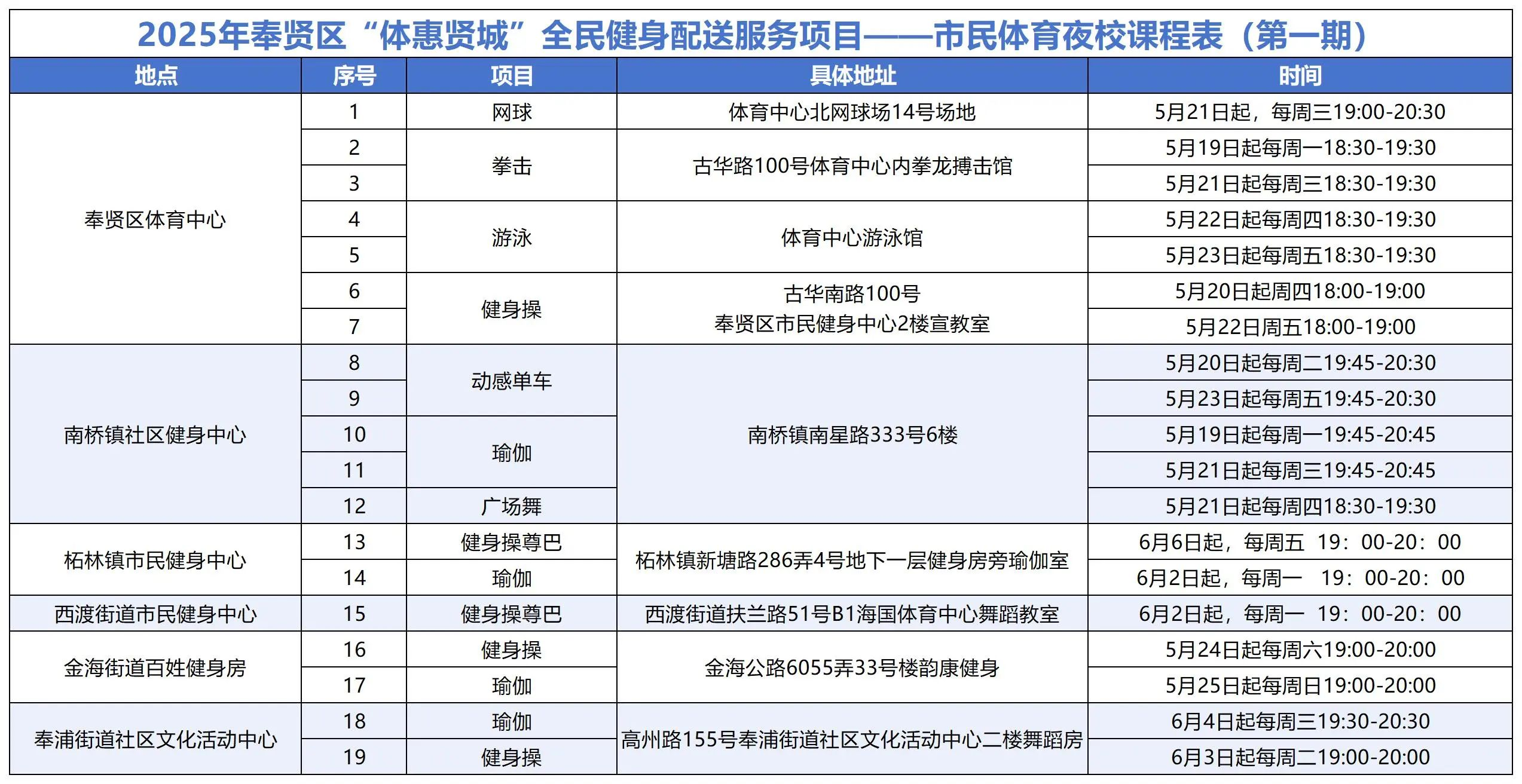
越夜越活力,都市能量场!奉贤区市民体育夜校开始报名啦!
发布时间:2025-05-13
作者:万能(区体育局)
相关推荐
热门政策推荐
本区
本市
服务推荐
×
您对推荐的结果
喜欢
不喜欢
不喜欢理由
取消
提交
栏目设置
×