2026年奉贤区义务教育阶段随迁子女一、六年级新生入学须知
发布时间:2026-04-072026年奉贤区随迁子女一年级新生入学告家长书
为做好来沪人员适龄随迁子女新生入学管理工作,教育局开通网上申请通道,集中受理随迁子女就读小学一年级入学申请。请家长在规定时间内扫描下图或微信搜索小程序“奉贤教育事务”,上传申请材料。
第一次集中受理时间:5月6日至5月10日;第二次集中受理时间:7月14日至7月16日。


2026年奉贤区随迁子女初中招生入学指南
一、申请条件
1. 申请人为本区或外省市在籍在读的非本市户籍五年级学生。申请人持本区有效期内《上海市居住证》或《居住登记凭证》。
2. 申请人父母一方需满足以下条件:
持本区有效期内《上海市居住证》,且一年内(2025年7月1日至2026年6月30日)参加本市职工社会保险满6个月(不含补缴)或连续3年(从首次登记日起至2026年6月30日)办妥本市灵活就业登记。
二、申请时间
第一次集中受理时间:5月6日至5月10日;第二次集中受理时间:7月14日至7月16日。
三、申请方式
实行网上入学申请:扫描下图或微信搜索小程序“奉贤教育事务”,上传入学材料。

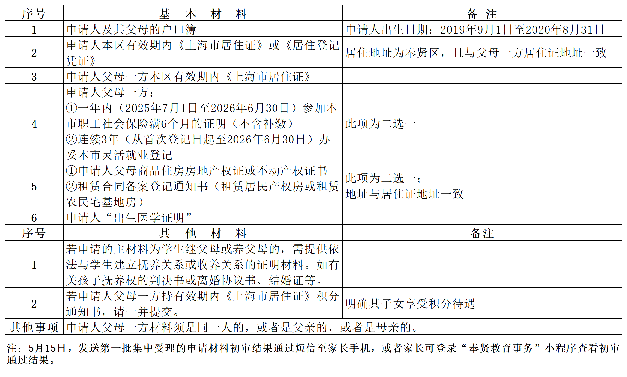
四、申请材料
1. 申请人电子学生证或学籍信息表(含学校、年级、班级、全国学籍号等,并加盖学校公章)。
2. 申请人本区有效期内《上海市居住证》或《居住登记凭证》。
3. 申请人父母一方本区有效期内《上海市居住证》,若还持有效期内《上海市居住证》积分通知书,且明确其子女享受积分待遇,请一并提交。
4. 申请人父母一方参加本市职工社会保险记录或本市灵活就业登记证明。
5. 申请人的居住情况证明材料(居住地址为奉贤区,且与父母一方居住证地址一致):自购房的,提供有效商品住房产权证(产权人为申请人父母);租赁房的,提供房屋租赁合同备案登记通知书。
6. 申请人及其父母的户口簿。若申请的主材料为学生继父母或养父母的,需提供依法与学生建立抚养关系或收养关系的证明材料。
7. 申请人“出生医学证明”。
备注:申请人父母一方材料须是同一人,或者是父亲的,或者是母亲的。入学材料一旦审核通过,不得重复申请。
五、受理流程
经镇(街道、开发区)教管办及区相关部门对申请人上传的材料进行初审。初审通过的,区平台发送申请材料初审结果通过短信至家长手机,或者家长可登录“奉贤教育事务”小程序查看初审通过结果。根据当年度申请人所在镇(街道、开发区)的教育资源,统筹安排在辖区内的公办初中起始年级就读。
六、其他事项
1. 申请人的父母可登录“上海市奉贤区人民政府·教育局”网站https://www.fengxian.gov.cn/jyj/“公示公告”专栏,了解2026年奉贤区义务教育阶段随迁子女初中招生入学工作的相关信息。
2. 如有问题,可咨询居住证所在地的镇(街道、开发区)教管办或奉贤区教育事务受理中心招生考试部。