2021年奉贤区义务教育阶段学校来沪人员随迁子女招生入学积分管理办法及初中招生入学指南 发布时间:2021年03月19日
来沪人员随迁子女招生入学积分管理办法
第一条(制定依据)
为进一步规范义务教育阶段学校招生行为,切实做好来沪人员随迁子女招生入学工作,建立健全随迁子女接受义务教育各项机制,促进教育公平和社会和谐发展,根据《中华人民共和国义务教育法》、《上海市人民政府办公厅转发市教委等四部门关于来沪人员随迁子女就读本市各级各类学校实施意见的通知》、《上海市教育委员会关于2021年本市义务教育阶段学校招生入学工作的实施意见》,制定本办法。
第二条(申请条件)
1、申请人父母一方需满足以下条件:
持本区有效期内的《上海市居住证》,且一年内参加本市职工社会保险满6个月(2020年7月1日至2021年6月30日,不含补缴,因疫情防控需要允许补缴的除外)或连续3年(从首次登记日起至2021年6月30日)在街镇社区事务受理服务中心办妥灵活就业登记;
2、申请人在本区有效的《上海市居住证》或《居住登记凭证》(二选一)且年满6周岁(2014年9月1日-2015年8月31日出生)。
第三条(申请材料)
积分申请材料包括基本材料和其他材料。随迁子女招生入学积分申请材料必须全部是同一人,或者是父亲的,或者是母亲的,不能交叉积分或同时积分。
(一)基本材料
1、申请人父母一方有效期内的《上海市居住证》,本市职工社会保险缴纳记录或者连续3年(从首次登记日起至2021年6月30日)在街镇社区事务受理服务中心办妥灵活就业登记。如持有有效期内的《上海市居住证》积分通知书,需一并提交;
2、申请人有效期内的《上海市居住证》或《居住登记凭证》;
3、申请人及其父母的户口簿(户口簿无法证明父母与子女关系的,需提供申请人“出生医学证明”);
4、申请人的居住情况(居住地址为奉贤区,且与各证件地址一致):自购房的,提供父母商品住房房地产权证或不动产权证书;租赁房的,提供房屋租赁合同备案登记通知书;
5、申请人的预防接种证。
(二)其他材料
1、父母一方的学历证书、专业技术职称证书、技能类国家职业资格证书(三选一);
2、父母一方工作地与居住地在同一街镇的,需提供其工作证明(由现用人单位出具,需与缴保单位一致,并加盖单位公章,工作证明须含员工姓名、身份证号码、工作年限及单位名称、具体地址及所在街镇等内容)。
3、父母一方获区级及以上表彰奖励证书;
4、父母一方在本区投资创办企业的,提供营业执照、最近连续三年在本区的纳税明细;
5、父母一方为本市户籍的,提供结婚证、父母双方户口簿、申请人出生医学证明及有效期内《上海市居住证》;再婚家庭的,需提供有关孩子抚养权的判决书或离婚协议书(抚养权是再婚夫妻一方)。
第四条(材料受理)
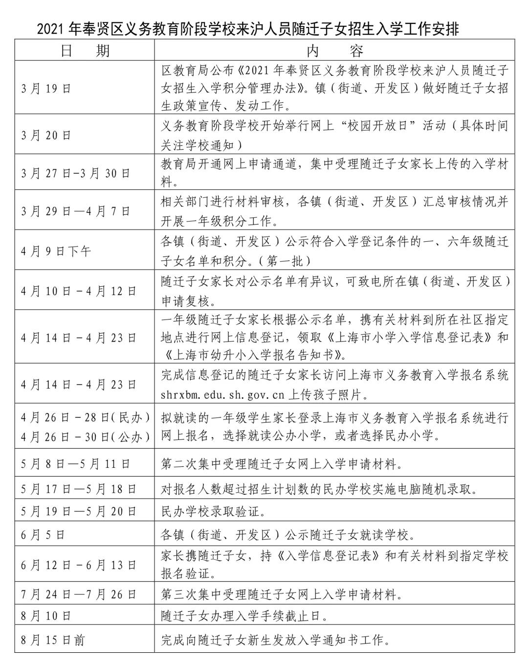
申请人父母在规定时间内,登陆“奉贤区教育事务受理中心”微信公众号或扫描二维码,上传积分入学申请材料。各街镇进行材料审核,材料符合的,予以受理;材料不符的,予以退回。入学材料审核通过后,不得重复申请。随迁子女办理入学手续截止日为2021年8月10日,逾期不再受理。
第五条(审核与积分)
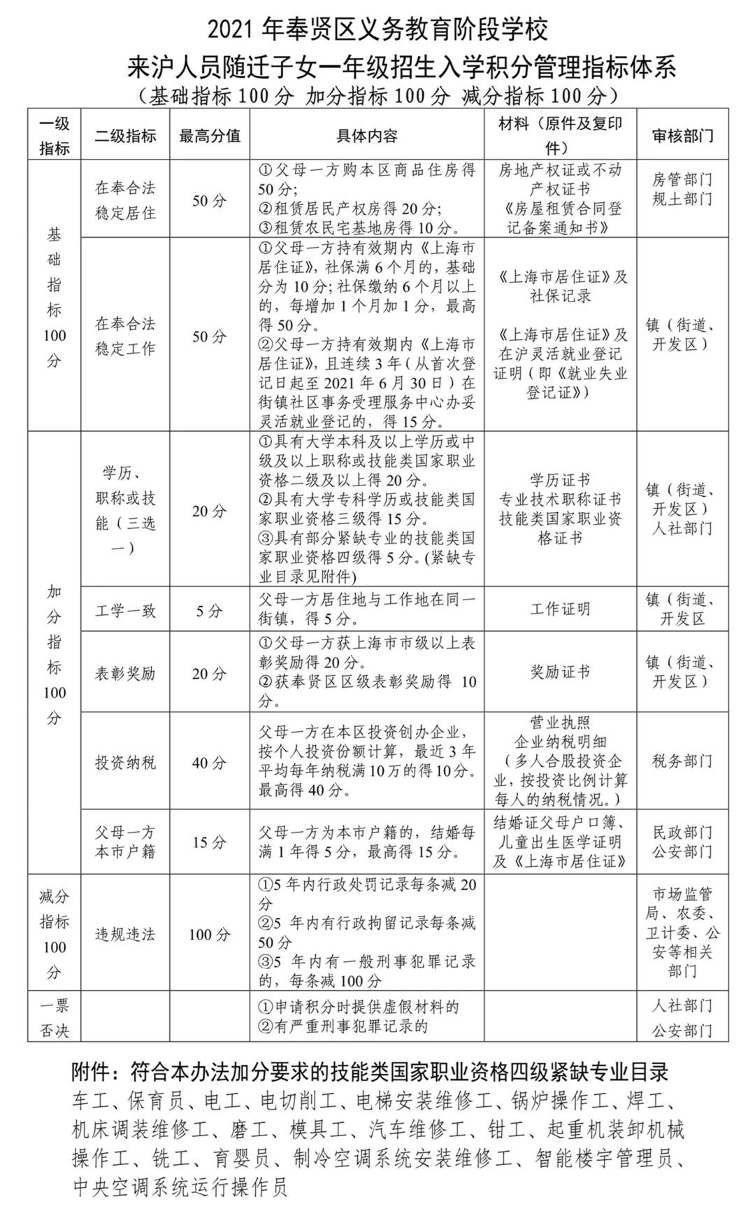
各镇(街道、开发区)按照积分入学审核的有关规定和流程,协调相关部门或专业机构对受理的材料进行审核。在规定时间内按照《2021年奉贤区义务教育阶段学校来沪人员随迁子女招生入学积分管理指标体系》对申请人进行积分和核定。

第六条(网上信息登记)
各镇(街道、开发区)在规定时间内,对符合条件的申请人进行网上信息登记和确认工作。
第七条(告知与复核)
各镇(街道、开发区)在规定时间内公布申请人积分情况,接受申请人在规定时间内递交的积分复核申请,复核并告知申请人复核结果。
第八条(入学安排)
各镇(街道、开发区)根据辖区内公办学校学位情况,按照积分高低,统筹安排符合条件的随迁子女入学。申请在南桥、奉浦、西渡、金海街道等资源紧缺街镇就学,同类条件,居住证办理年限长的优先安排。
第九条(管理与监督)
区教育局加强对来沪人员随迁子女积分入学工作的管理与监督,进一步完善监察工作机制,依法依纪查处积分入学工作中的违纪违规行为。
第十条(相关责任)
各镇(街道、开发区)如发现申请人或其父母在申请积分入学过程中有伪造、变造或者使用伪造、变造申请材料行为的,或有严重刑事犯罪记录的,取消申请人本区积分入学资格。
第十一条(本办法解释权)
本办法由上海市奉贤区教育局负责解释。
第十二条(附则)
持《上海市居住证》且积分达到标准分值人员须提供有效的积分通知书,且明确其子女享受积分待遇的,其随迁子女入学上传材料参照本办法第三条第一款、第四条。
第十三条(实施日期)
本办法自发布之日起施行。


来沪人员随迁子女初中招生入学指南
一、申请条件
1、申请人为外省市户籍,在本区或在外省市在籍在读的五年级学生。申请人持本区有效期内的《上海市居住证》(外省市在籍在读的学生也可凭《居住登记凭证》)。
2、申请人父母一方需满足以下条件:
持有效期内《上海市居住证》,且一年内参加本市职工社会保险满6个月(2020年7月1日至2021年6月30日,不含补缴,因疫情防控需要允许补缴的除外)或连续3年(从首次登记日起至2021年6月30日)在街镇社区事务受理服务中心办妥灵活就业登记。
二、申请时间
第一次申请受理时间为2021年3月27日—3月30日,后续受理时间以奉贤区教育局通知为准。
三、申请方式
实行网上入学申请:扫描二维码或登陆“奉贤区教育事务受理中心”微信公众号,上传入学材料。

四、录取办法
经镇(街道、开发区)及区相关部门对申请人上传的材料验证审核,材料符合的,予以受理;材料不符的,予以退回。入学材料审核通过后,不得重复申请。符合入学条件者,由镇(街道、开发区)进行公示。根据当年度申请人所在镇(街道、开发区)提供的教育资源,统筹安排在辖区内的公办初中起始年级就读。
五、申请材料
1、申请人父母一方持有效期内《上海市居住证》,且一年内参加本市职工社会保险满6个月(2020年7月1日至2021年6月30日,不含补缴,因疫情防控需要允许补缴的除外)或连续3年(从首次登记日起至2021年6月30日)在街镇社区事务受理服务中心办妥灵活就业登记。如持有有效期内的《上海市居住证》及积分通知书,请一并提交;
2、申请人有效的《上海市居住证》或《居住登记凭证》;
3、申请人电子学生证;
4、申请人的居住情况证明材料:自购房,需提供有效商品住房产权证(产权人为学生父母);租赁房,需提供房屋租赁合同备案登记通知书;
5、申请人及其父母的户口簿;
6、申请人父母一方工作地与居住地在同一街镇的,需提供其工作证明(由现用人单位出具,需与缴保单位一致,并加盖单位公章,工作证明须含员工姓名、身份证号码、工作年限及单位名称、具体地址及所在街镇等内容)。
备注:随迁子女招生入学申请材料必须全部是同一人,或者是父亲的,或者是母亲的,不能交叉上交或同时上交。
六、查询方法
4月9日,申请人的父母可登录各街镇公示网站,查询子女材料审核通过情况。申请人的父母如对审核结果有异议,可在规定时间内致电相关镇(街道、开发区)教育管理办公室,提出复核申请。
七、其他问题
1、申请人父母需认真阅读《2021年奉贤区义务教育阶段学校随迁子女招生入学积分管理办法》和《初中招生入学指南》,符合条件的,请准备好申请材料按照招生入学工作日程上传申请。
2、申请人的父母可登录奉贤教育网http://www.fengxian.gov.cn/jyj “信息公开”专栏,了解2021年奉贤区义务教育阶段随迁子女初中招生入学工作的相关信息。
3、如有问题,可咨询居住证所在地的镇(街道、开发区)教育管理办公室。